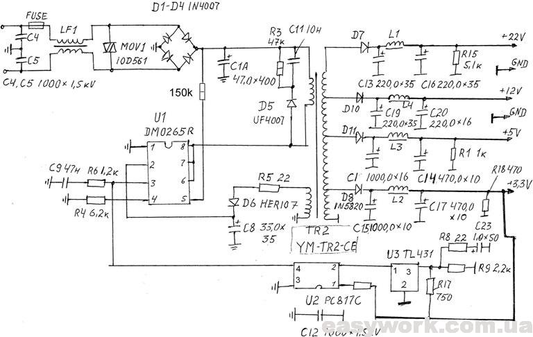
Схема блока питания на DM0265R

remont-sputnikovogo-resivera-4060cl-4