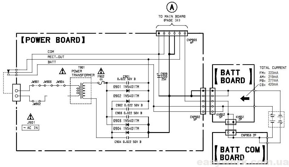
Принципиальная схема блока питания магнитофона Sony CFD-G50L

remont-magnitofona-bumboks-sony-cfd-g50l-battery-error-19