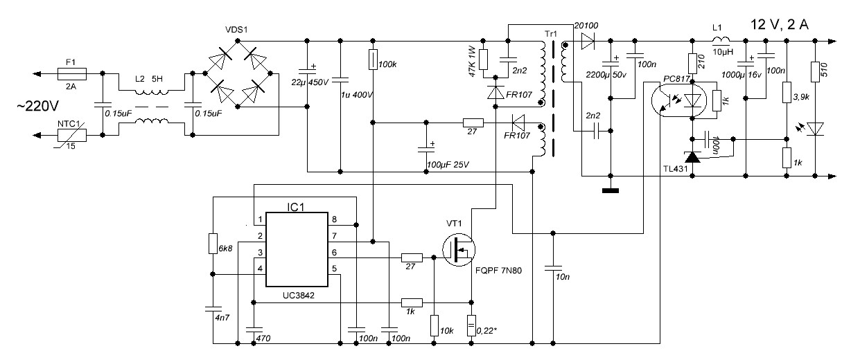
Типичная схема включения микросхемы UC3842

Типичная схема включения